司法部发布《行政复议文书示范文本》

来源:[司法部] 日期:[2025-08-15 09:10]

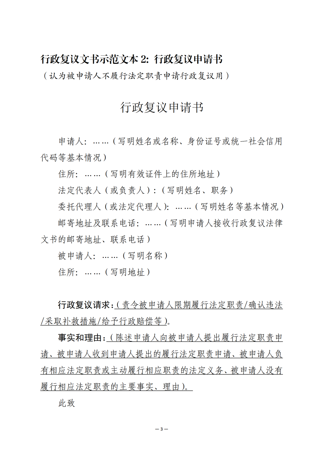
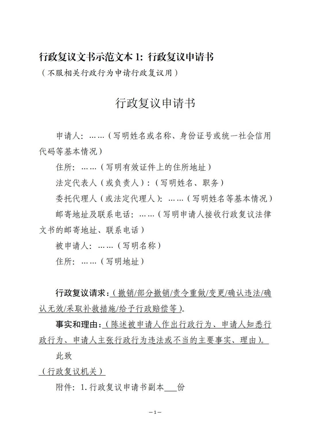
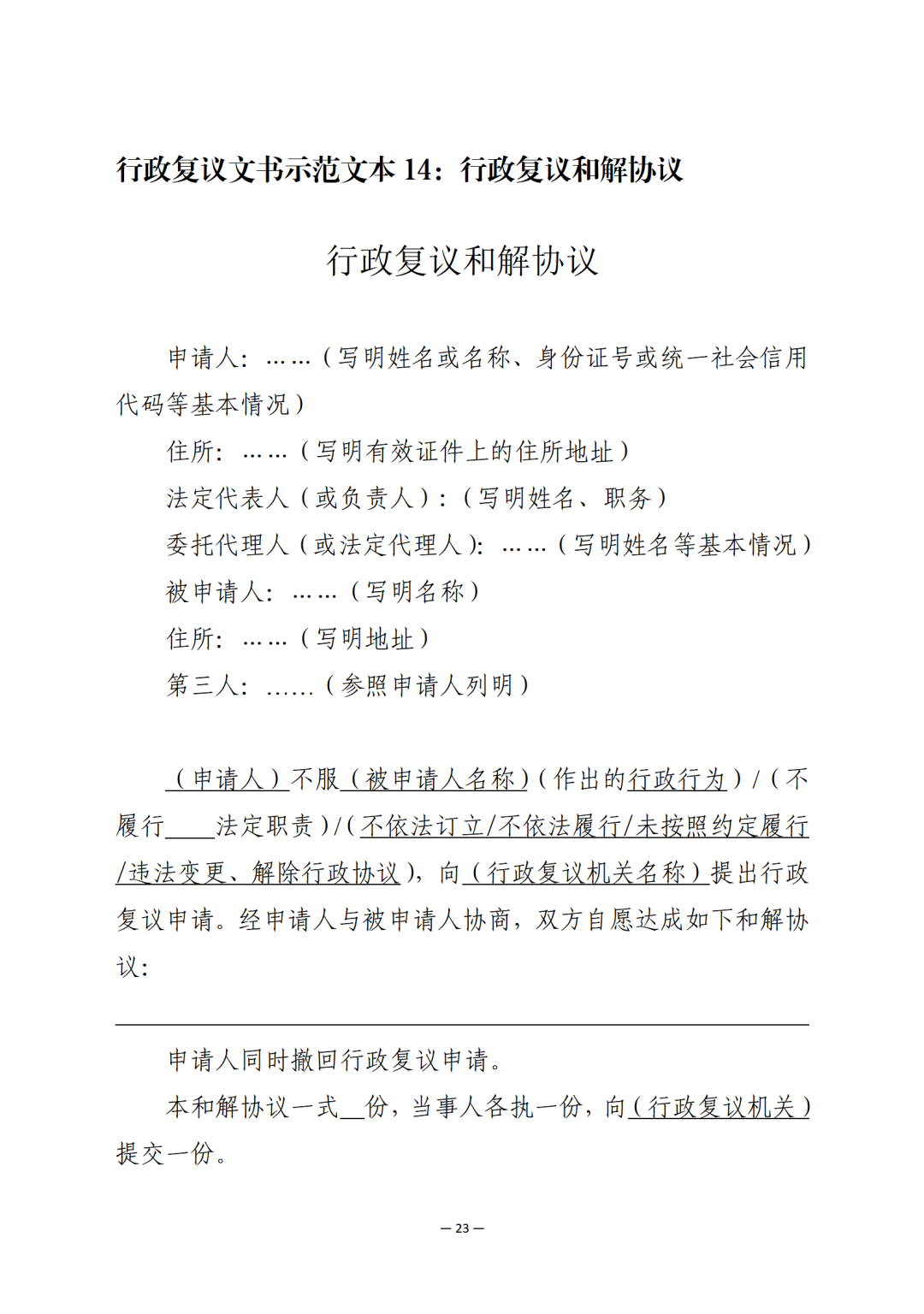
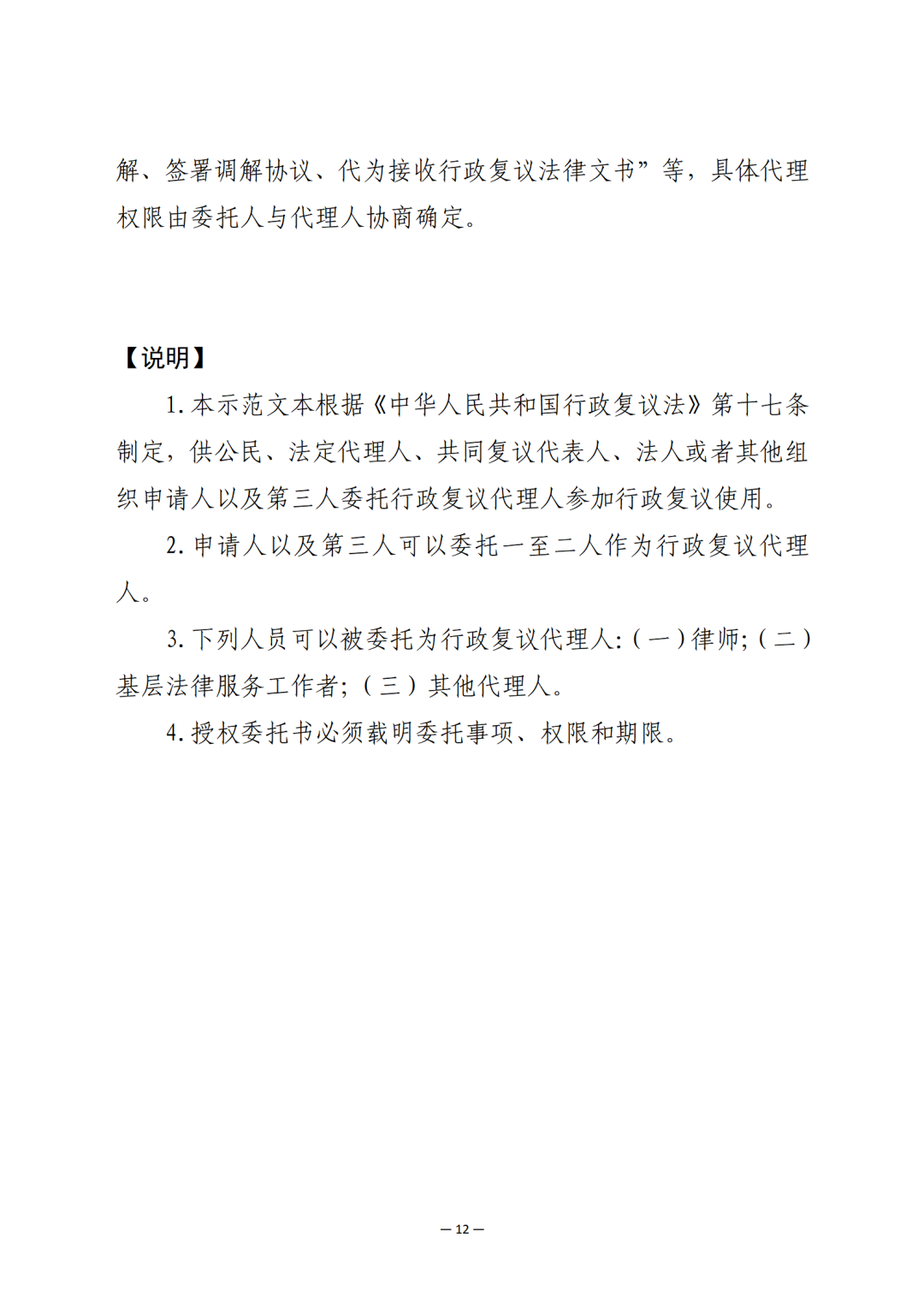
为贯彻落实习近平总书记关于发挥行政复议公正高效、便民为民的制度优势和化解行政争议的主渠道作用的重要指示精神,紧密结合2024年1月1日起实施的《中华人民共和国行政复议法》有关规定,近日,司法部向社会公开发布《行政复议文书示范文本》。该文本涵盖行政复议申请书、授权委托书、代表人推荐书、和解协议、撤回行政复议申请书等15种类型,供公民、法人和其他组织申请、参与行政复议时参照使用。此举进一步便利群众和企业通过行政复议渠道维护合法权益、化解行政争议。