设为首页
加入收藏
繁体中文
简体中文
无障碍阅读
长者专区
搜 索
热门搜索:
搜 索
首页
新闻动态
政府信息公开
政务服务
政民互动
专题专栏
走进阳新
数据开放
首页
新闻动态
政府信息公开
政务服务
政民互动
主题专栏
走进阳新
数据开放
当前位置:
首页
>
新闻动态
>
公示公告
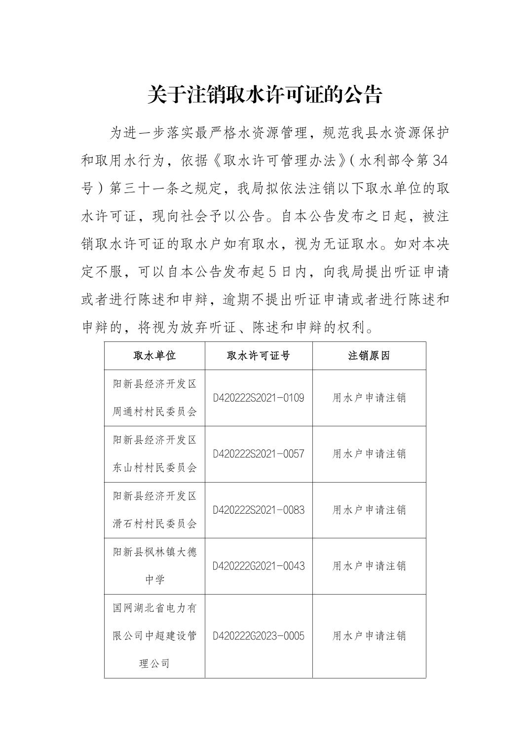
关于注销取水许可证的公告
发布时间:2026-01-29 17:08
|
来源:县水利和湖泊局
扫一扫在手机上查看当前页面
点击咨询智能客服